跳到主要內容區塊
手機版選單
search
搜尋
進階搜尋
公司簡介
公司介紹 View
公司組織 Organization
經營狀況 Operating
願景簡介
最新消息
作業流程
供應拍賣作業 Supply
承銷拍賣作業 Underwriting
電宰加工作業 Electric
推廣教育
口蹄疫豬肉衛生安全
如何選購優良肉品
冷凍食品解凍要領
冷凍食品保存要領
豬肉市場行情
常見問題
聯絡我們
推薦商品
相關連結
熱門關鍵字
上方連結
回首頁
網站導覽
下方連結
:::
花蓮縣農產運銷股份有限公司
花蓮縣農產運銷股份有限公司
上方連結
回首頁
網站導覽
字級
小 字級
中 字級
大 字級
熱門關鍵字
search
搜尋
進階搜尋
公司簡介
公司介紹 View
公司組織 Organization
經營狀況 Operating
願景簡介
最新消息
作業流程
供應拍賣作業 Supply
承銷拍賣作業 Underwriting
電宰加工作業 Electric
推廣教育
口蹄疫豬肉衛生安全
如何選購優良肉品
冷凍食品解凍要領
冷凍食品保存要領
豬肉市場行情
常見問題
聯絡我們
推薦商品
相關連結
分享
Facebook
Twitter
line
Email
:::
首頁
公司簡介
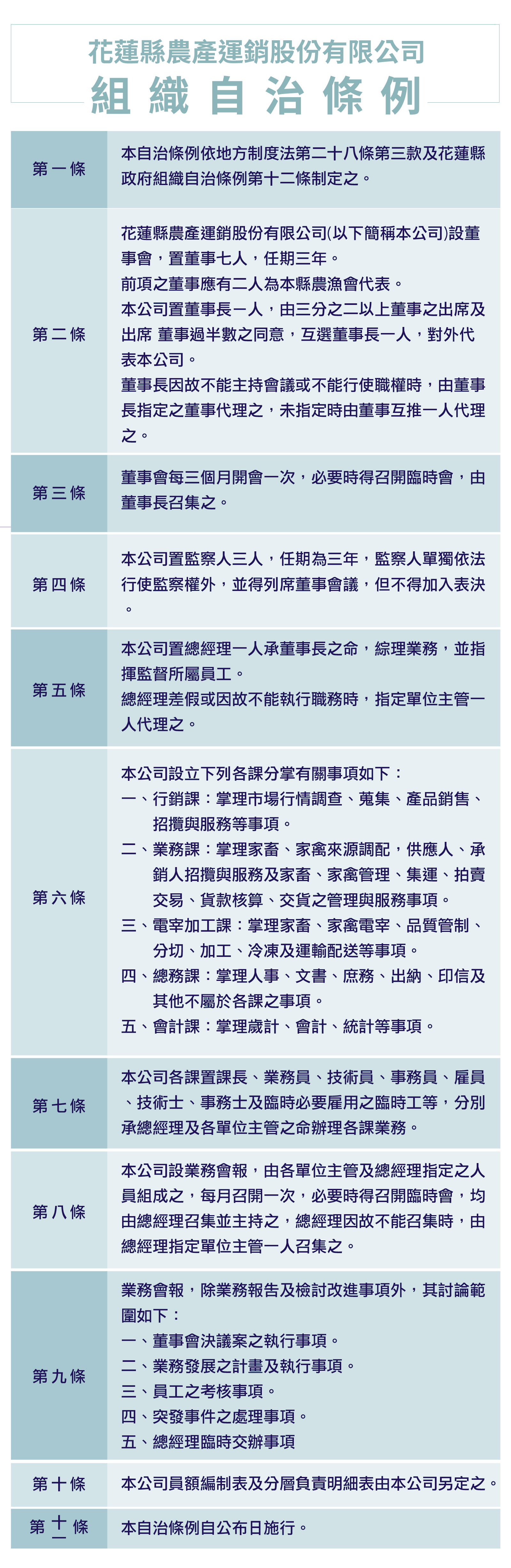
公司組織 Organization
公司組織 Organization
_
網頁功能
列印內容
Bopomofo
分享
Facebook
Twitter
line
Email
公司組織
聯絡人:蔡政達
資料來源:漁牧科